Présentation
Le Réseau des organisations d’éleveurs et pasteurs d’Afrique, nommé Réseau Billital Maroobé (RBM- Promotion des éleveurs pasteurs), est une association à but non lucratif, apolitique et ouverte. Il a été créé en 2003 par trois organisations d’éleveurs du Burkina Faso du Mali et du Niger pour s’impliquer dans le débat régional sur les questions liées à l’élevage et au pastoralisme.
Historique
Progressivement, le RBM a mis en œuvre une dynamique d’extension spatiale mais aussi verticale. Le RBM s’est en effet élargi géographiquement à six autres pays : le Bénin, la Mauritanie, le Nigeria, le Sénégal, le Tchad, et le Togo. Ce processus s’accompagne également de la mobilisation d’un nombre croissant d’organisations membres du RBM au sein de chaque pays. Le Réseau compte aujourd’hui 80 Organisations professionnelles qui regroupent au total 750 000 membres adhérents et agit au profit de 2 500 000 bénéficiaires
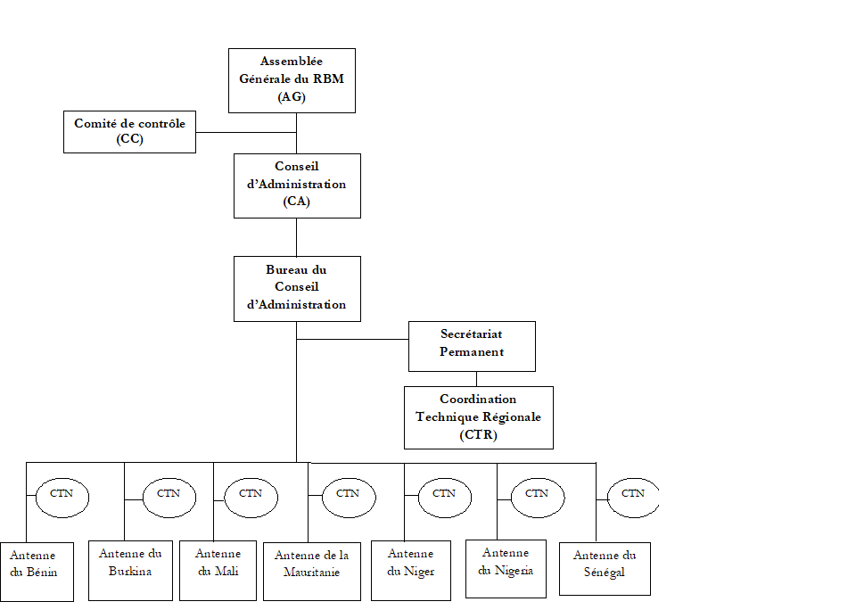
Organigramme
Statuts Et réglement Intérieur
L’idée de créer un Réseau régional regroupant des organisations d’éleveurs et de pasteurs a été exprimée au début des années 2000 et concrétisée en 2003. Au départ, ce sont trois organisations d’éleveurs du Burkina Faso (Conseil régional des unions du Sahel–CRUS), du Niger (Association pour la redynamisation de l’élevage au Niger–AREN) et du Mali (TASSAGHT) qui ont décidé de mettre en place un cadre commun de concertation, en vue d’influencer les politiques menées dans l’espace de l’Autorité de développement intégré de la région du Liptako-Gourma (ALG). Soucieux de mener un combat efficace pour la défense des intérêts des éleveurs transhumants, les leaders des organisations concernées ont estimé que le niveau régional constitue l’échelle d’intervention la plus pertinente pour prendre en charge la problématique de la transhumance transfrontalière.
Mission du RBM
Le Réseau Billital Maroobè est un cadre régional de référence des éleveurs et pasteurs qui œuvre pour la défense des intérêts de ses membres au plan économique, politique, social et culturel
Vision du RBM
Le Réseau Billital Maroobè est convaincu que le pastoralisme, fondé sur la mobilité spatiale et saisonnière, représente une forme essentielle de production par son apport économique, social, culturel et écologique aux zones arides et semi-arides où d’autres formes de production sont très aléatoires, voire impossible.
Site web de Réseau Billital Maroobe (RBM)
© 2022 Tous droit reservés.
